This website requires JavaScript.
Explore
Help
Register
Sign In
kiwi
/
Ardiuno
Watch
1
Star
0
Fork
0
You've already forked Ardiuno
Code
Issues
Pull Requests
Projects
Releases
Wiki
Activity
Files
07d8a53f5882fbd3511a128b306cfdae0876e916
Ardiuno
/
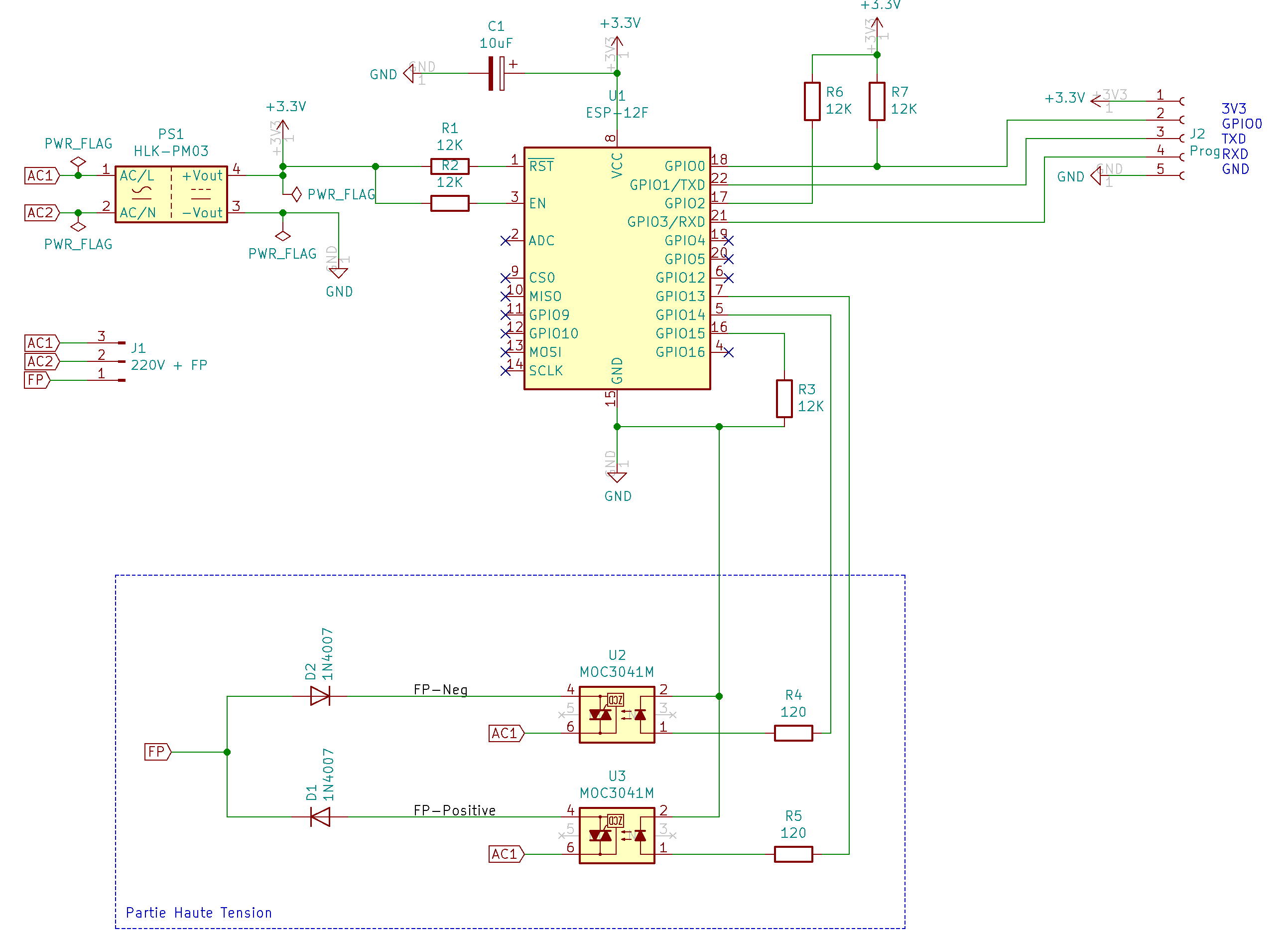
Fil_Pilot
/
docs
/
schematics.png
Xavier Beaudouin
07d8a53f58
Fil Pilot stuff
2020-12-15 16:34:30 +01:00
207 KiB
2586x1902px
Raw
History